• Datalogue du PMO
  •  
  •  
  •  

Résidence secondaire 2024

Localisation des résidences secondaires après traitement de données (localisation à l'unité foncière). Méthode de création par ParBuf (Parties Bâties des Unités Foncières)

Simple

Information de l'identification

Date (Publication)
2024-06-01
Identificateur
https://carto.marennes-oleron.com/geonetwork/5bd57bbb-dd59-11ef-9dcc-f7518a1d72b1

Distributeur

Pôle Marennes Oléron
22-24 rue Dubois Meynardie
Marennes Hiers-Brouage
17320

Propriétaire

SDEER17
Type de représentation spatiale
Vecteur
Catégorie ISO
  • Localisation
  • Cadastre, aménagement
Fréquence de mise à jour
Annuelle
Remarque sur la mise à jour
La source de donnée (fichier RESSEC) parait plusieurs fois par an, et traite de l'année n-1. Une mise à jour annuelle est prévue
Territoires du PMO
  • Pays Marennes Oléron
Registre de thème INSPIRE
  • Sources d'énergie
  • Services d'utilité publique et services publics

Contraintes sur la ressource

Contraintes d'accès
Restreint
Contraintes d'utilisation
Restreint
Autres contraintes
L124-4-I-1 du code de l’environnement (Directive2007/2/CE (INSPIRE), Article13.1.d)
Langue
Français
Encodage de caractères
Utf8

Informations sur la qualité des données

Niveau
Jeu de données

Rapport sur la qualité

Result

Ressource en ligne
https://carto.marennes-oleron.com/geonetwork/srv/api/records/5bd57bbb-dd59-11ef-9dcc-f7518a1d72b1/attachments/24TH_45_F1767-RES-SEC.pdf

Degré de conformité
true

Généalogie des ressources

Généralités sur la provenance
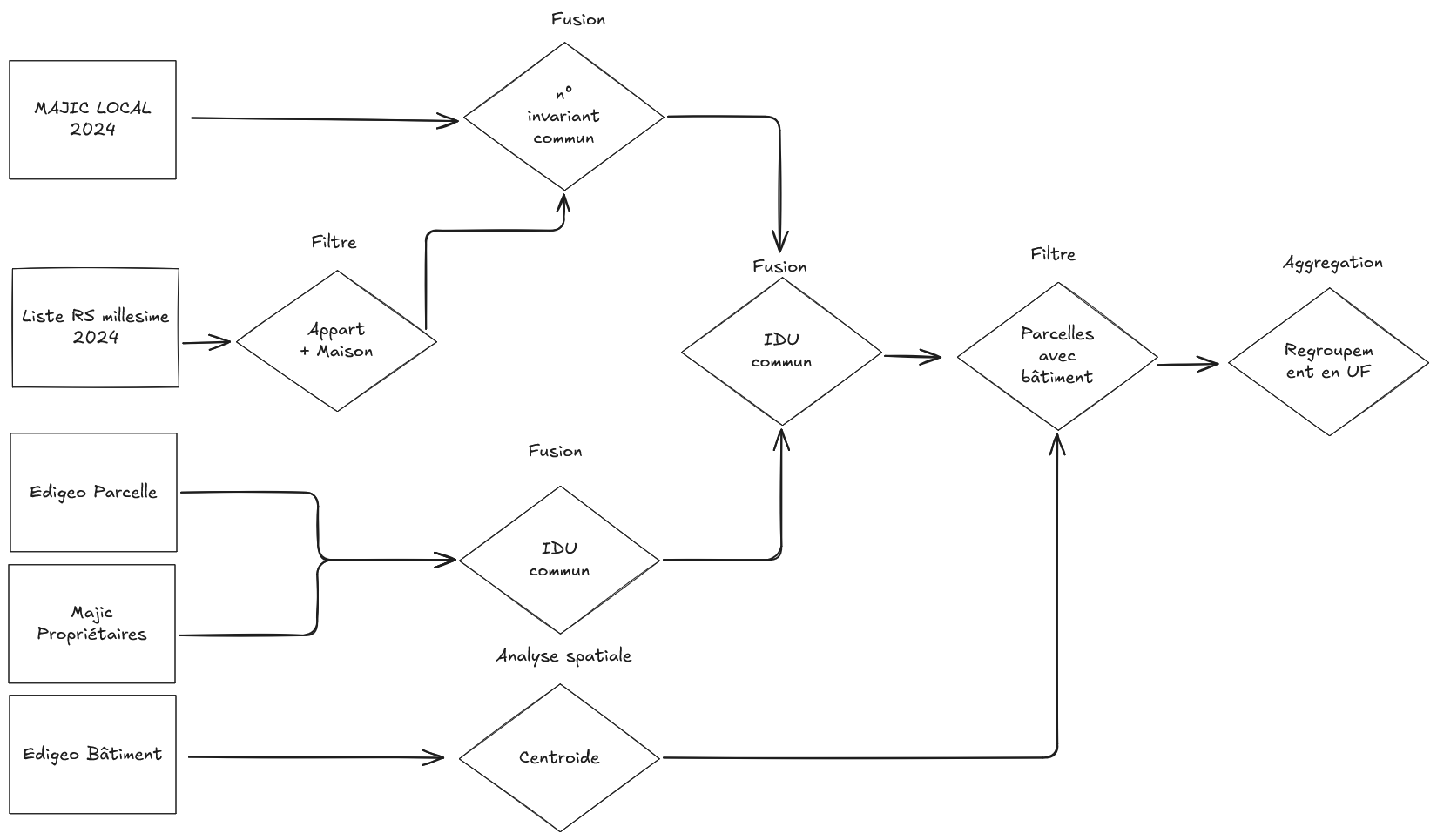
Donnée provenant d'un algrithme composé de traitement de type : filtre spatial, filtre attributaire, recomposition attributaire, centroïde de polygone, standardisation des attributs, aggregations, fusion des tables,
Niveau
Jeu de données
Titre
parbuf%202024.png
Ressource en ligne
https://carto.marennes-oleron.com/geonetwork/srv/api/records/5bd57bbb-dd59-11ef-9dcc-f7518a1d72b1/attachments/parbuf%202024.png

Information sur le système de référence

Identifiant

Code
EPSG:2154
Description
RGF93 / Lambert-93 (EPSG:2154)
Niveau
Jeu de données

Etendue

Métadonnées

Identifiant de la fiche
urn:uuid/5bd57bbb-dd59-11ef-9dcc-f7518a1d72b1

Langue
Français
Encodage de caractères
Utf8

Point de contact

PMOmetadonnées - ()

Type de ressource

Domaine d’application de la ressource
Jeu de données
Lien vers la métadonnée
https://carto.marennes-oleron.com/geonetwork/srv/api/records/5bd57bbb-dd59-11ef-9dcc-f7518a1d72b1

Informations de date (Révision)
2025-11-21T09:24:52
Informations de date (Création)
2023-08-25T11:00:54

Norme des métadonnées

Titre
ISO 19115-3
 
 

res_secondaire.png

Étendue spatiale

Mots clés

Registre de thème INSPIRE
Services d'utilité publique et services publics Sources d'énergie

Ressources associées

Not available


  •  
  •  
  •